La garantía del brillo, la eficiencia y la durabilidad de las fuentes LED es la fuente de alimentación correcta, que puede ser proporcionada por dispositivos electrónicos especiales: controladores para LED. Convierten el voltaje de CA en la red de 220 V en un voltaje de CC de un valor dado. Para comprender qué función realizan los convertidores y qué buscar al elegirlos, será útil un análisis de los principales tipos y características de los dispositivos.
Contenido
- 1 Propósito de los controladores LED para LED
- 2 Principales características de los convertidores
- 3 ¿Cuáles son los controladores para los LED por tipo de dispositivo?
- 4 Controladores LED regulables
- 5 Circuitos de controlador para LED
- 6 Cómo elegir un controlador para LED
- 7 Cálculo de controladores para LED
- 8 Dónde comprar controladores LED
- 9 Haciendo controladores para LED con sus propias manos
- 10 Diseño de controlador LED DIY de 10 vatios
Propósito de los controladores LED para LED
La función principal del controlador LED es proporcionar una corriente estabilizada a través del dispositivo LED. El valor de la corriente que fluye a través del cristal semiconductor debe corresponder a los parámetros de la placa de identificación del LED. Esto asegurará la estabilidad de la luminiscencia del cristal y ayudará a evitar su degradación prematura. Además, a una corriente dada, la caída de voltaje corresponderá al valor requerido para la unión p-n. Puede averiguar la tensión de alimentación correspondiente del LED utilizando la característica corriente-tensión.
Al iluminar locales residenciales y de oficinas con lámparas y luminarias LED, se utilizan controladores, cuya potencia se proporciona a partir de una corriente alterna de 220 V. En la iluminación de automóviles (faros, luces de circulación diurna, etc.), faros de bicicleta, luces portátiles, se utilizan fuentes de alimentación de CC en el rango de 9 a 36 V. Algunos LED de baja potencia se pueden conectar sin un controlador, pero luego se debe incluir una resistencia en el circuito de conmutación de LED en la red de 220 voltios.
El voltaje de salida del controlador se especifica en el rango de dos valores finales, entre los cuales se asegura un funcionamiento estable. Hay adaptadores con un intervalo de 3V a varias docenas. Para alimentar un circuito de 3 LED blancos conectados en serie, cada uno de los cuales tiene una potencia de 1 W, necesitará un controlador con valores de salida U - 9-12 V, I - 350 mA. La caída de voltaje para cada cristal será de aproximadamente 3,3 V, para un total de 9,9 V, que estará dentro del rango del controlador.
Principales características de los convertidores
Antes de comprar un controlador para LED, debe familiarizarse con las características básicas de los dispositivos.Estos incluyen voltaje de salida, corriente nominal y potencia. El voltaje de salida del convertidor depende de la caída de voltaje en la fuente de LED, así como del método de conexión y la cantidad de LED en el circuito. La corriente depende de la potencia y el brillo de los diodos emisores. El controlador debe proporcionar a los LED la corriente que necesitan para mantener el brillo requerido.
Una de las características importantes del conductor es la potencia que el dispositivo entrega como carga. La elección de la potencia del controlador está influenciada por la potencia de cada dispositivo LED, el número total y el color de los LED. El algoritmo para calcular la potencia es que la potencia máxima del dispositivo no debe ser menor que el consumo de todos los LED:
P = P (led) × n,
donde P (led) es la potencia de una sola fuente de LED y n es el número de LED.
Además, se debe cumplir un requisito previo, bajo el cual se garantizaría una reserva de energía del 25-30%. Por tanto, el valor máximo de potencia no debe ser inferior al valor (1,3 x P).
También deben tenerse en cuenta las características de color de los LED. Después de todo, los cristales semiconductores de diferentes colores tienen diferentes cantidades de caída de voltaje cuando una corriente de la misma fuerza pasa a través de ellos. Entonces, la caída de voltaje de un LED rojo a una corriente de 350 mA es 1.9-2.4 V, entonces el valor promedio de su potencia será 0.75 W. Para el análogo verde, la caída de voltaje está en el rango de 3.3 a 3.9 V y a la misma corriente la potencia ya será 1.25 W. Esto significa que se pueden conectar 16 fuentes de LED rojos o 9 verdes al controlador para LED de 12V.
¡Consejo útil! Al elegir un controlador para LED, los expertos aconsejan no descuidar el valor máximo de potencia del dispositivo.
¿Cuáles son los controladores para los LED por tipo de dispositivo?
Los controladores para LED se clasifican por tipo de dispositivo en lineales y pulsados. La estructura y el circuito controlador típico de los LED de tipo lineal es un generador de corriente basado en un transistor de canal p. Dichos dispositivos proporcionan una estabilización suave de la corriente en condiciones de voltaje inestable en el canal de entrada. Son dispositivos sencillos y baratos, pero de baja eficiencia, generan mucho calor durante el funcionamiento y no se pueden utilizar como controladores para LED de alta potencia.
Los dispositivos de pulsos crean una serie de pulsos de alta frecuencia en el canal de salida. Su trabajo se basa en el principio de PWM (modulación de ancho de pulso), cuando el valor promedio de la corriente de salida está determinado por el ciclo de trabajo, es decir. la relación entre la duración del pulso y el número de sus repeticiones. El cambio en el valor de la corriente de salida promedio ocurre debido al hecho de que la frecuencia de pulso permanece sin cambios y el ciclo de trabajo varía del 10 al 80%.
Debido a su alta eficiencia de conversión (hasta el 95%) y la compacidad de los dispositivos, se utilizan ampliamente para estructuras LED portátiles. Además, la eficiencia de los dispositivos tiene un efecto positivo en la duración del funcionamiento de los dispositivos de energía autónomos. Los convertidores de tipo pulso son de tamaño compacto y cuentan con un amplio rango de voltaje de entrada. La desventaja de estos dispositivos es el alto nivel de interferencia electromagnética.
¡Consejo útil! El controlador LED debe comprarse en la etapa de elección de fuentes LED, habiendo decidido previamente el circuito LED de 220 voltios.
Antes de elegir un controlador para LED, debe conocer las condiciones para su funcionamiento y la ubicación de los dispositivos LED. Los controladores de ancho de pulso, que se basan en un solo microcircuito, tienen dimensiones en miniatura y están diseñados para ser alimentados por fuentes autónomas de bajo voltaje.Las principales aplicaciones de estos dispositivos son el tuning de automóviles y la iluminación LED. Sin embargo, debido al uso de un circuito electrónico simplificado, la calidad de tales convertidores es algo menor.
Controladores LED regulables
Los controladores LED modernos son compatibles con dispositivos de atenuación semiconductores. El uso de controladores regulables le permite controlar el nivel de iluminación en las habitaciones: para reducir la intensidad del brillo durante el día, para enfatizar u ocultar elementos individuales en el interior, para zonificar el espacio. Esto, a su vez, hace posible no solo utilizar racionalmente la electricidad, sino también ahorrar el recurso de la fuente de luz LED.
Los controladores regulables son de dos tipos. Algunos están conectados entre la fuente de alimentación y las fuentes LED. Estos dispositivos controlan la energía de la fuente de alimentación a los LED. Dichos dispositivos se basan en el control PWM, en el que se suministra energía a la carga en forma de pulsos. La duración del pulso determina la cantidad de energía desde el valor mínimo al máximo. Los controladores de este tipo se utilizan principalmente para módulos LED con voltaje fijo, como tiras de LED, líneas de arrastre, etc.

El conductor está controlado por regulador de intensidad o PWM
Los convertidores regulables del segundo tipo controlan directamente la fuente de alimentación. El principio de su funcionamiento está tanto en la regulación PWM como en el control de la cantidad de corriente que fluye a través de los LED. Los controladores regulables de este tipo se utilizan para luminarias LED de corriente constante. Cabe señalar que al controlar los LED mediante el control PWM se observan efectos que afectan negativamente a la visión.
Al comparar estos dos métodos de control, vale la pena señalar que al regular la cantidad de corriente a través de fuentes LED, no solo se observa un cambio en el brillo del resplandor, sino también un cambio en el color del resplandor. Por lo tanto, los LED blancos emiten una luz amarillenta a una corriente más baja, y cuando se amplían, brillan en azul. Cuando los LED son controlados por control PWM, se observan efectos negativos en la visión y un alto nivel de interferencia electromagnética. En este sentido, el control PWM rara vez se usa en contraste con el control actual.
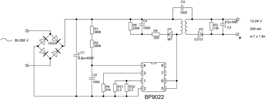
Circuitos de controlador para LED
Muchos fabricantes producen microcircuitos de controlador para LED que permiten fuentes de alimentación de bajo voltaje. Todos los controladores existentes se dividen en simples, hechos sobre la base de 1-3 transistores y los más complejos que utilizan microcircuitos especiales con modulación de ancho de pulso.
ON Semiconductor ofrece una amplia variedad de circuitos integrados como base de controladores. Se distinguen por su costo razonable, excelente eficiencia de conversión, economía y bajo nivel de impulsos electromagnéticos. El fabricante presentó un controlador de pulsos del tipo UC3845 con una corriente de salida de hasta 1A. En dicho microcircuito, puede implementar un circuito de controlador para un LED de 10W.
Los componentes electrónicos HV9910 (Supertex) son un controlador IC popular debido a su resolución de circuito simple y bajo precio. Tiene un regulador de voltaje incorporado y cables para control de atenuación, así como una salida para programar la frecuencia de conmutación. El valor de la corriente de salida es de hasta 0,01 A. Es posible implementar un controlador simple para LED en este microcircuito.
Basado en el microcircuito UCC28810 (fabricado por Texas Instruments), puede crear un circuito de controlador para LED de alta potencia. En un circuito de controlador de LED de este tipo, se puede crear un voltaje de salida de 70-85 V para módulos LED que constan de 28 fuentes de LED con una corriente de 3 A.
¡Consejo útil! Si planea comprar LED ultrabrillantes de 10W, puede usar un controlador de pulso en el chip UCC28810 para diseños de ellos.
Clare ofrece un controlador de pulso simple basado en el chip CPC 9909. Incluye un controlador convertidor alojado en un paquete compacto. Debido al estabilizador de voltaje incorporado, el convertidor se puede alimentar con un voltaje de 8-550V. El microcircuito CPC 9909 permite que el controlador funcione en una amplia gama de condiciones de temperatura de -50 a 80 ° C.
Cómo elegir un controlador para LED
Existe una amplia gama de controladores LED en el mercado de diferentes fabricantes. Muchos de ellos, especialmente los fabricados en China, tienen un precio reducido. Sin embargo, comprar dichos dispositivos no siempre es rentable, ya que la mayoría de ellos no cumplen con las características declaradas. Además, dichos controladores no están acompañados de una garantía y, si se encuentra un defecto, no se pueden devolver ni reemplazar por otros de alta calidad.
Entonces existe la posibilidad de comprar un controlador, cuya potencia declarada es de 50 W. Sin embargo, de hecho, resulta que esta característica tiene un carácter variable y esta potencia es solo a corto plazo. En realidad, dicho dispositivo funcionará como un controlador LED de 30W o un máximo de 40W. También puede resultar que el relleno carezca de algunos de los componentes responsables del funcionamiento estable del controlador. Además, se pueden utilizar componentes de baja calidad y con una vida útil corta, lo que es esencialmente un defecto.
Al comprar, debe prestar atención a la indicación de la marca del producto. Un producto de calidad definitivamente indicará al fabricante que brindará una garantía y estará listo para ser responsable de sus productos. Cabe señalar que la vida útil de los controladores de fabricantes de confianza será mucho más larga. A continuación se muestra el tiempo de ejecución aproximado de los controladores, según el fabricante:
- conductor de fabricantes dudosos: no más de 20 mil horas;
- dispositivos de calidad media: alrededor de 50 mil horas;
- un convertidor de un fabricante confiable que utiliza componentes de calidad: más de 70 mil horas.
¡Consejo útil! La calidad del controlador LED depende de usted. Sin embargo, debe tenerse en cuenta que es especialmente importante comprar un convertidor patentado cuando se trata de usarlo para proyectores LED y lámparas de alta potencia.
Cálculo de controladores para LED
Para determinar el voltaje en la salida de un controlador LED, se debe calcular la relación de potencia (W) a corriente (A). Por ejemplo, el controlador tiene las siguientes características: potencia 3 W y corriente 0.3 A. La relación calculada es 10V. Por tanto, este será el valor máximo de la tensión de salida de este convertidor.
Artículo relacionado:
Características del LED: consumo de corriente, voltaje, potencia y salida de luz
Tipos. Diagramas de conexión de fuentes LED. Cálculo de resistencia para LED. Comprobando el LED con un multímetro. Construcciones LED de bricolaje.
Si necesita conectar 3 fuentes de LED, la corriente de cada una de las cuales es de 0,3 mA a una tensión de alimentación de 3 V. Al conectar uno de los dispositivos al controlador LED, el voltaje de salida será 3V y una corriente de 0.3 A. Después de recolectar dos fuentes LED en serie, el voltaje de salida será 6V y una corriente de 0.3 A. Al agregar un tercer LED a la cadena serial, obtenemos 9V y 0.3 A. Cuando se conecta en paralelo, 0.3 A se distribuirán equitativamente entre los LED a 0.1 A. Al conectar los LED a un dispositivo de 0.3 A con un valor de corriente de 0.7, obtendrán solo 0.3 A.
Este es el algoritmo para el funcionamiento de los controladores LED. Entregan la cantidad de corriente para la que están diseñados. La forma de conectar dispositivos LED en este caso no importa.Hay modelos de controladores que asumen cualquier número de LED conectados a ellos. Pero luego hay una limitación en la potencia de las fuentes LED: no debe exceder la potencia del propio controlador. Hay controladores disponibles para un número específico de LED conectados, pero se permite que se conecten menos LED. Pero estos controladores tienen una baja eficiencia, en contraste con los dispositivos diseñados para un número específico de dispositivos LED.
Cabe señalar que los controladores diseñados para un número fijo de diodos emisores están protegidos contra situaciones de emergencia. Dichos convertidores no funcionan correctamente si se les conectan menos LED: parpadearán o no se encenderán en absoluto. Por lo tanto, si conecta un voltaje al controlador sin una carga correspondiente, será inestable.
Dónde comprar controladores LED
Puede comprar un controlador LED en puntos especializados que venden componentes de radio. Además, es mucho más conveniente familiarizarse con los productos y pedir el producto necesario utilizando los catálogos de los sitios relevantes. Además, las tiendas en línea pueden comprar no solo convertidores, sino también dispositivos de iluminación LED y productos relacionados: Fuentes de alimentación, dispositivos de control, herramientas de conexión, componentes electrónicos para reparar y montar un controlador para LED con sus propias manos.
Las empresas vendedoras presentaron una gran variedad de controladores LED, cuyas características técnicas y precios se pueden ver en las listas de precios. Como regla general, los precios de los productos son indicativos y se especifican al realizar el pedido a un gerente de proyecto. La gama incluye convertidores de diversa potencia y grado de protección, utilizados para iluminación exterior e interior, así como para iluminación y tuning de coches.
Al elegir un controlador, debe tener en cuenta las condiciones de su uso y el consumo de energía de la estructura LED. Por lo tanto, es necesario comprar un controlador antes de comprar LED. Entonces, antes de comprar un controlador para LED de 12 voltios, debe tener en cuenta que debe tener una reserva de energía de aproximadamente 25-30%. Esto es necesario para reducir el riesgo de daño o falla total del dispositivo en caso de un cortocircuito o caídas de voltaje en la red. El costo del convertidor depende de la cantidad de dispositivos comprados, la forma de pago y el tiempo de entrega.
La tabla muestra los principales parámetros y dimensiones de los estabilizadores de tensión de 12 voltios para LED con indicación de su precio aproximado:
Modificación LD DC / AC 12 V | Dimensiones, mm (h / w / d) | Corriente de salida, A | Potencia, W | precio, frotar. |
1x1W 3-4VDC 0.3A MR11 | 8/25/12 | 0,3 | 1x1 | 73 |
3x1W 9-12VDC 0.3A MR11 | 8/25/12 | 0,3 | 3x1 | 114 |
3x1W 9-12VDC 0.3A MR16 | 12/28/18 | 0,3 | 3x1 | 35 |
5-7x1W 15-24VDC 0.3A | 12/14/14 | 0,3 | 5-7x1 | 80 |
10W 21-40V 0.3A AR111 | 21/30 | 0,3 | 10 | 338 |
12W 21-40V 0.3A AR11 | 18/30/22 | 0,3 | 12 | 321 |
3x2W 9-12VDC 0.4A MR16 | 12/28/18 | 0,4 | 3x2 | 18 |
3x2W 9-12VDC 0.45A | 12/14/14 | 0,45 | 3x2 | 54 |
Haciendo controladores para LED con sus propias manos
Usando microcircuitos listos para usar, los radioaficionados pueden ensamblar controladores de forma independiente para LED de varias potencias. Para hacer esto, debe poder leer diagramas eléctricos y tener habilidades para trabajar con un soldador. Por ejemplo, puede considerar varias opciones para controladores LED de bricolaje para LED.
El circuito del controlador para el LED de 3 W se puede implementar en base al chip chino PowTech PT4115. El microcircuito se puede utilizar para alimentar dispositivos LED de más de 1 W e incluye unidades de control que tienen un transistor suficientemente potente en la salida. El controlador basado en PT4115 es muy eficiente y tiene un número mínimo de componentes de flejado.
Descripción general del PT4115 y parámetros técnicos de sus componentes:
- función de control de brillo (atenuación);
- voltaje de entrada - 6-30V;
- valor de corriente de salida - 1,2 A;
- desviación de la estabilización actual hasta el 5%;
- protección contra roturas de carga;
- la presencia de conclusiones para la atenuación;
- eficiencia - hasta 97%.
El microcircuito tiene las siguientes conclusiones:
- para el interruptor de salida - SW;
- para la sección de señal y suministro del circuito - GND;
- para control de brillo - DIM;
- sensor de corriente de entrada - CSN;
- voltaje de suministro - VIN;
Circuito de controlador LED de bricolaje basado en PT4115
Los circuitos de controlador para alimentar dispositivos LED con una potencia de disipación de 3 W se pueden ejecutar en dos versiones. El primero asume la presencia de una fuente de alimentación con un voltaje de 6 a 30 V. En otro esquema, la energía proviene de una fuente de corriente alterna con un voltaje de 12 a 18 V. En este caso, se introduce un puente de diodos en el circuito, en cuya salida se instala un condensador. Ayuda a suavizar las fluctuaciones de voltaje, su capacidad es de 1000 μF.
Para el primer y segundo circuito, el condensador (CIN) es de particular importancia: este componente está diseñado para reducir la ondulación y compensar la energía acumulada por el inductor cuando el transistor MOP está apagado. En ausencia de un capacitor, toda la energía de inductancia a través del diodo semiconductor DShB (D) irá al terminal de voltaje de suministro (VIN) y causará una falla del microcircuito en relación con el suministro.
¡Aviso util! Debe tenerse en cuenta que no se permite la conexión del controlador LED en ausencia de un capacitor de entrada.
Dado el número y cuánto consumen los LED, se calcula la inductancia (L). En el circuito del controlador LED, se debe seleccionar la inductancia, cuyo valor es 68-220 μH. Esto se evidencia en los datos de la documentación técnica. Es posible admitir un ligero aumento en el valor de L, pero se debe tener en cuenta que entonces la eficiencia del circuito en su conjunto disminuirá.
Tan pronto como se aplica la tensión, el valor de la corriente cuando pasa por la resistencia RS (funciona como sensor de corriente) y L será cero. Además, el comparador CS analiza los niveles de potencial antes y después de la resistencia; como resultado, aparece una alta concentración en la salida. La corriente que va a la carga se eleva a un cierto valor controlado por RS. La corriente aumenta según el valor de inductancia y el valor de voltaje.
Ensamblaje de los componentes del controlador
Los componentes de flejado del microcircuito PT 4115 se seleccionan teniendo en cuenta las instrucciones del fabricante. Para CIN, se debe usar un capacitor de baja impedancia (capacitor de baja ESR), ya que el uso de otros análogos afectará negativamente la eficiencia del controlador. Si el dispositivo se alimenta desde un bloque con una corriente estabilizada, se requiere un capacitor con una capacidad de 4.7 μF o más en la entrada. Se recomienda colocarlo junto al microcircuito. Si la corriente es alterna, deberá introducir un condensador de tantalio de estado sólido con una capacidad de al menos 100 μF.
Debe instalarse un inductor de 68 μH en el circuito de conmutación para LED de 3 W. Debe ubicarse lo más cerca posible de la terminal SW. Puedes hacer una bobina tú mismo. Esto requerirá un anillo de una computadora averiada y un cable enrollado (PEL-0.35). El diodo FR 103 se puede utilizar como diodo D. Sus parámetros: capacitancia 15 pF, tiempo de recuperación 150 ns, temperatura de -65 a 150 ° C. Puede manejar pulsos de corriente de hasta 30 A.
El valor mínimo de la resistencia RS en el circuito del controlador de LED es de 0.082 ohmios, la corriente es de 1.2 A. Para calcular la resistencia, debe usar la corriente requerida para el LED. A continuación se muestra la fórmula para calcular:
RS = 0,1 / I,
donde I es la corriente nominal de la fuente de LED.
El valor de RS en el circuito del controlador LED es de 0,13 ohmios, respectivamente, el valor actual es de 780 mA. Si no se puede encontrar tal resistencia, se pueden usar varios componentes de baja resistencia, usando la fórmula de resistencia para conexión en paralelo y en serie en el cálculo.
Diseño de controlador LED DIY de 10 vatios
Puede montar usted mismo un controlador para un LED de alta potencia, utilizando placas electrónicas de lámparas fluorescentes averiadas. Muy a menudo, las lámparas se queman en tales lámparas. La placa electrónica sigue siendo funcional, lo que permite que sus componentes se utilicen para fuentes de alimentación, controladores y otros dispositivos caseros. Para trabajar, es posible que necesite transistores, condensadores, diodos, inductores (choques).
La lámpara defectuosa debe desmontarse cuidadosamente con un destornillador. Para hacer un controlador para un LED de 10W, debe usar una lámpara fluorescente de 20W. Esto es necesario para que el estrangulador pueda soportar la carga con un margen. Para una lámpara más potente, debe seleccionar la placa adecuada o reemplazar el estrangulador con un análogo con un núcleo grande. Para fuentes LED con menor potencia, se puede ajustar el número de vueltas de bobinado.
Además, en la parte superior de las vueltas primarias del devanado, es necesario hacer 20 vueltas de cable y, utilizando un soldador, conectar este devanado con un puente de diodo rectificador. Después de eso, debe aplicar voltaje de la red de 220 V y medir el voltaje de salida en el rectificador. Su valor fue de 9,7 V. La fuente de LED a través del amperímetro consume 0,83 A. El valor nominal de este LED es de 900 mA, sin embargo, el menor consumo de corriente aumentará su recurso. El montaje del puente de diodos se realiza mediante montaje en superficie.
La nueva placa y el puente de diodos se pueden colocar en un soporte de una lámpara de mesa vieja. Por lo tanto, el controlador LED se puede ensamblar independientemente de los componentes de radio disponibles de los dispositivos defectuosos.
Debido al hecho de que los LED son bastante exigentes con las fuentes de alimentación, es necesario elegir el controlador adecuado para ellos. Si el convertidor se selecciona correctamente, puede estar seguro de que los parámetros de las fuentes de LED no se deteriorarán y los LED cumplirán el período previsto.