Los días en que los LED se usaban solo como indicadores para encender dispositivos han quedado atrás. Los dispositivos LED modernos pueden intercambiar completamente las lámparas incandescentes en el hogar, la industria y Lámparas de la calle... Esto se ve facilitado por diversas características de los LED, sabiendo cuál puede elegir el LED analógico adecuado. El uso de LED, dados sus parámetros básicos, abre un sinfín de posibilidades en el campo de la iluminación.
Contenido
Que son los LED
Un diodo emisor de luz (indicado por LED, LED, LED en inglés) es un dispositivo basado en un cristal semiconductor artificial. Cuando pasa una corriente eléctrica a través de él, se crea el fenómeno de emisión de fotones, que conduce a un resplandor. Este resplandor tiene un rango espectral muy estrecho y su color depende del material semiconductor.
Los LED con brillo rojo y amarillo están hechos de materiales semiconductores inorgánicos a base de arseniuro de galio, los verdes y azules están hechos a base de nitruro de galio indio. Para aumentar el brillo del flujo luminoso, se utilizan varios aditivos o se utiliza un método multicapa, cuando se coloca una capa de nitruro de aluminio puro entre semiconductores. Como resultado de la formación de varias transiciones de agujeros de electrones (p-n) en un cristal, aumenta el brillo de su brillo.
Hay dos tipos de LED: de indicación y de iluminación. Los primeros se utilizan para indicar la inclusión de varios dispositivos en la red, así como fuentes de iluminación decorativa. Son diodos de colores colocados en una caja translúcida, cada uno de ellos tiene cuatro cables. Los dispositivos que emiten luz infrarroja se utilizan en dispositivos para el control remoto de dispositivos (control remoto).
En el campo de la iluminación se utilizan LED que emiten luz blanca. Los LED con brillo blanco frío, blanco neutro y blanco cálido se distinguen por el color. Existe una clasificación de los LED utilizados para la iluminación según el método de instalación. El marcado SMD LED significa que el dispositivo consta de un sustrato de aluminio o cobre sobre el que se coloca un cristal de diodo. El sustrato en sí está ubicado en la carcasa, cuyos contactos están conectados a los contactos del LED.
Otro tipo de LED se denomina OCB. En tal dispositivo, una pluralidad de cristales revestidos con fósforo se colocan en una placa. Gracias a este diseño, se logra un alto brillo del resplandor. Esta tecnología se utiliza en la producción Lámparas LED con un alto flujo luminoso en un área relativamente pequeña. Esto, a su vez, hace que la producción de lámparas LED sea la más asequible y económica.
¡Nota! Al comparar las lámparas en los LED SMD y COB, se puede observar que las primeras se pueden reparar reemplazando un LED defectuoso. Si la lámpara LED COB no funciona, tendrás que cambiar toda la placa con diodos.
Características LED
Al elegir una lámpara LED adecuada para iluminación, se deben tener en cuenta los parámetros de los LED. Estos incluyen voltaje de suministro, potencia, corriente de funcionamiento, eficiencia (salida de luz), temperatura de brillo (color), ángulo de radiación, dimensiones, período de degradación. Conociendo los parámetros básicos, será posible seleccionar fácilmente dispositivos para obtener un resultado de iluminación particular.
Consumo de corriente LED
Normalmente, los LED convencionales tienen una corriente de 0,02 A. Sin embargo, hay LED clasificados en 0.08A. Estos LED incluyen dispositivos más potentes, en los que participan cuatro cristales. Están ubicados en el mismo edificio. Dado que cada uno de los cristales consume 0.02A, en total un dispositivo consumirá 0.08A.
La estabilidad de los dispositivos LED depende del valor actual. Incluso un ligero aumento de la intensidad de la corriente contribuye a una disminución de la intensidad de la radiación (envejecimiento) del cristal y a un aumento de la temperatura de color. En última instancia, esto conduce al hecho de que los LED comienzan a ponerse azules y fallan prematuramente. Y si el indicador de la intensidad actual aumenta significativamente, el LED se apaga inmediatamente.
Para limitar el consumo de corriente, los estabilizadores de corriente para LED (controladores) se proporcionan en los diseños de lámparas y luminarias LED. Convierten la corriente, llevándola al valor requerido por los LED. En el caso de que sea necesario conectar un LED independiente a la red, se deben utilizar resistencias limitadoras de corriente. El cálculo de la resistencia de la resistencia para el LED se realiza teniendo en cuenta sus características específicas.
¡Consejo útil! Para elegir la resistencia correcta, puede usar la calculadora de resistencia LED ubicada en Internet.
Voltaje LED
¿Cómo sé el voltaje del LED? El hecho es que los LED no tienen un parámetro de tensión de alimentación como tal. En su lugar, se utiliza la característica de caída de voltaje del LED, lo que significa la cantidad de voltaje en la salida del LED cuando la corriente nominal pasa a través de él. El valor de voltaje indicado en el paquete refleja exactamente la caída de voltaje. Conociendo este valor, puede determinar el voltaje restante en el cristal. Es este valor el que se tiene en cuenta en los cálculos.
Dado el uso de diferentes semiconductores para LED, el voltaje para cada uno de ellos puede ser diferente. ¿Cómo saber cuántos voltios tiene el LED? Puede determinarse por el color del brillo de los dispositivos. Por ejemplo, para los cristales azules, verdes y blancos, el voltaje es de aproximadamente 3 V, para los cristales amarillos y rojos, de 1,8 a 2,4 V.
Cuando utilice una conexión en paralelo de LED de idéntica clasificación con un valor de voltaje de 2V, puede encontrar lo siguiente: como resultado de la dispersión de los parámetros, algunos diodos emisores fallarán (se quemarán), mientras que otros brillarán muy débilmente. Esto sucederá debido al hecho de que con un aumento de voltaje incluso en 0.1V, se observa un aumento en la corriente que pasa a través del LED en 1.5 veces. Por lo tanto, es muy importante asegurarse de que la corriente coincida con la clasificación del LED.
Salida de luz, ángulo y potencia de los LED
Se realiza una comparación del flujo luminoso de los diodos con otras fuentes de luz, teniendo en cuenta la intensidad de la radiación que emiten. Los dispositivos de unos 5 mm de diámetro dan de 1 a 5 lm de luz. Mientras que el flujo luminoso de una lámpara incandescente de 100W es de 1000 lm. Pero al comparar hay que tener en cuenta que una lámpara convencional tiene luz difusa, mientras que una LED tiene luz direccional. Por tanto, se debe tener en cuenta el ángulo de dispersión de los LED.
El ángulo de dispersión de diferentes LED puede ser de 20 a 120 grados. Cuando se iluminan, los LED dan una luz más brillante en el centro y reducen la iluminación hacia los bordes del ángulo de dispersión. Por lo tanto, los LED iluminan mejor un espacio específico con menos energía. Sin embargo, si se requiere aumentar el área iluminada, se utilizan lentes difusoras en el diseño de la luminaria.
¿Cómo determinar la potencia de los LED? Para determinar la potencia de una lámpara LED necesaria para reemplazar una lámpara incandescente, un factor igual a 8. Por lo tanto, puede reemplazar una lámpara convencional de 100W con un dispositivo LED con una potencia de al menos 12.5W (100W / 8). Para mayor comodidad, puede utilizar los datos de la tabla de correspondencia entre la potencia de las lámparas incandescentes y las fuentes de luz LED:
Potencia de la lámpara incandescente, W | Potencia correspondiente de la lámpara LED, W |
100 | 12-12,5 |
75 | 10 |
60 | 7,5-8 |
40 | 5 |
25 | 3 |
Cuando se utilizan LED para iluminación, el indicador de eficiencia es muy importante, que está determinado por la relación entre el flujo luminoso (lm) y la potencia (W). Al comparar estos parámetros para diferentes fuentes de luz, encontramos que la eficiencia de una lámpara incandescente es 10-12 lm / W, luminiscente - 35-40 lm / W, LED - 130-140 lm / W.
Temperatura de color de las fuentes LED
Uno de los parámetros importantes de las fuentes LED es la temperatura de incandescencia. Las unidades de esta cantidad son grados Kelvin (K). Cabe señalar que todas las fuentes de luz se dividen en tres clases según su temperatura de brillo, entre las cuales el blanco cálido tiene una temperatura de color inferior a 3300 K, el blanco diurno, de 3300 a 5300 K, y el blanco frío, superior a 5300 K.
¡Nota! La cómoda percepción de la radiación LED por el ojo humano depende directamente de la temperatura de color de la fuente LED.
La temperatura de color generalmente se indica en el etiquetado de las lámparas LED. Se indica con un número de cuatro dígitos y la letra K. La elección de lámparas LED con una temperatura de color específica depende directamente de las características de su aplicación para la iluminación. La siguiente tabla muestra las opciones para usar fuentes LED con diferentes temperaturas de brillo:
Color del LED | Temperatura de color, K | Casos de uso de iluminación | |
Blanco | Calentar | 2700-3500 | Iluminación de locales domésticos y de oficina como el análogo más adecuado de una lámpara incandescente |
Neutro (durante el día) | 3500-5300 | La excelente reproducción cromática de estas lámparas permite su uso para iluminar los lugares de trabajo en producción. | |
Frío | más de 5300 | Se utiliza principalmente para el alumbrado público y también se aplica en el dispositivo de lámparas de mano. | |
rojo | 1800 | Como fuente decorativa y de fitoiluminación | |
Verde | — | Iluminación de superficies en el interior, fitoiluminación | |
Amarillo | 3300 | Diseño de iluminación de interiores | |
Azul | 7500 | Iluminación de superficies en el interior, fitoiluminación |
La naturaleza de la forma de onda del color permite que la temperatura de color de los LED se exprese utilizando la longitud de onda.El marcado de algunos dispositivos LED refleja la temperatura de color con precisión en forma de un intervalo de diferentes longitudes de onda. La longitud de onda se designa λ y se mide en nanómetros (nm).
Tamaños estándar de LED SMD y sus características
Considerando el tamaño de los LED SMD, los dispositivos se clasifican en grupos con diferentes características. Los LED más populares con tamaños estándar 3528, 5050, 5730, 2835, 3014 y 5630. Las características de los LED SMD varían según el tamaño. Por lo tanto, los diferentes tipos de LED SMD difieren en brillo, temperatura de color y potencia. En la marca LED, los dos primeros dígitos indican la longitud y el ancho del dispositivo.
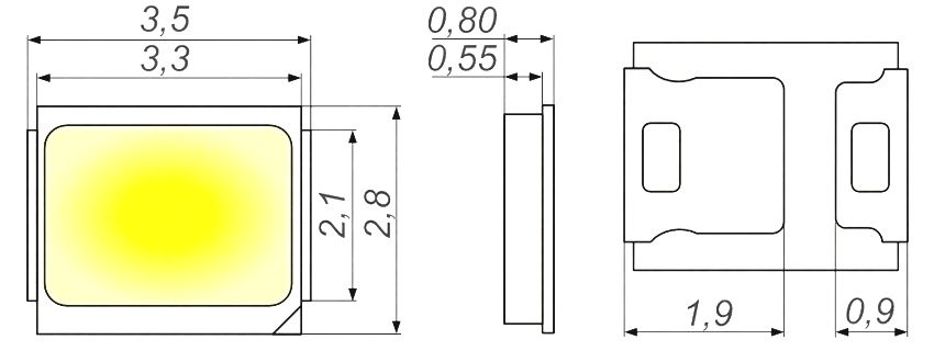
Parámetros principales de los LED SMD 2835
Las principales características de los LED 2835 SMD incluyen un área de radiación aumentada. En comparación con el SMD 3528, que tiene una superficie de trabajo redonda, el área de radiación del SMD 2835 tiene una forma rectangular, lo que contribuye a una mayor salida de luz con una menor altura del elemento (aproximadamente 0,8 mm). El flujo luminoso de dicho dispositivo es de 50 lm.
El cuerpo de los LED SMD 2835 está hecho de polímero resistente al calor y puede soportar temperaturas de hasta 240 ° C. Cabe señalar que la degradación de la radiación en estos elementos es inferior al 5% durante 3000 horas de funcionamiento. Además, el dispositivo tiene una resistencia térmica bastante baja de la unión cristal-sustrato (4 C / W). La corriente de funcionamiento al valor máximo es 0.18A, la temperatura del cristal es 130 ° C.
Por el color del resplandor, se distingue el blanco cálido con una temperatura de brillo de 4000 K, el blanco diurno es de 4800 K, el blanco puro es de 5000 a 5800 K y el blanco frío con una temperatura de color de 6500-7500 K. Cabe señalar que el flujo luminoso máximo es para dispositivos con blanco frío. brillo, mínimo - para LED de color blanco cálido. El diseño del dispositivo tiene almohadillas de contacto aumentadas, lo que contribuye a una mejor disipación del calor.
¡Consejo útil! Los LED SMD 2835 se pueden utilizar para cualquier tipo de instalación.
Características de los LED SMD 5050
El diseño de la carcasa del SMD 5050 contiene tres LED similares. Las fuentes de LED de colores azul, rojo y verde tienen características técnicas similares a los cristales SMD 3528. La corriente de funcionamiento de cada uno de los tres LED es de 0.02A, por lo que la corriente total de todo el dispositivo es de 0.06A. Para evitar que los LED se dañen, se recomienda no superar este valor.
Los dispositivos LED SMD 5050 tienen un voltaje directo de 3-3.3V y una eficiencia luminosa (flujo de red) de 18-21 lm. La potencia de un LED es la suma de tres valores de la potencia de cada cristal (0,7 W) y es 0,21 W. El color de brillo emitido por los dispositivos puede ser blanco en todos los tonos, verde, azul, amarillo y multicolor.
La estrecha disposición de LED de diferentes colores en un paquete SMD 5050 hizo posible realizar LED de varios colores con control separado para cada color. Para regular las luminarias que utilizan LED SMD 5050, se utilizan controladores, de modo que el color de brillo se puede cambiar suavemente de uno a otro después de un período de tiempo determinado. Normalmente, estos dispositivos tienen varios modos de control y pueden ajustar el brillo de los LED.
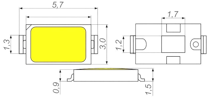
Características típicas de SMD 5730 LED
Los LED SMD 5730 son representantes modernos de los dispositivos LED, cuya carcasa tiene unas dimensiones geométricas de 5.7x3 mm. Pertenecen a LED superbrillantes, cuyas características son estables y cualitativamente diferentes de los parámetros de sus predecesores. Fabricados con nuevos materiales, estos LED se caracterizan por una mayor potencia y un flujo luminoso de alta eficiencia. Además, pueden operar en condiciones de alta humedad, son resistentes a temperaturas extremas y vibraciones, y tienen una larga vida útil.
Hay dos tipos de dispositivos: SMD 5730-0.5 con una potencia de 0.5W y SMD 5730-1 con una potencia de 1W.Una característica distintiva de los dispositivos es la capacidad de funcionar con una corriente pulsada. El valor de la corriente nominal de SMD 5730-0.5 es 0.15A, durante la operación pulsada, el dispositivo puede soportar una intensidad de corriente de hasta 0.18A. Este tipo de LED proporciona un flujo luminoso de hasta 45 lm.
Los LED SMD 5730-1 funcionan a una corriente constante de 0,35 A, en modo de pulso, hasta 0,8 A. La eficiencia de salida de luz de un dispositivo de este tipo puede ser de hasta 110 lm. Gracias al polímero resistente al calor, la carcasa del dispositivo puede soportar temperaturas de hasta 250 ° C. El ángulo de dispersión de ambos tipos de SMD 5730 es de 120 grados. La tasa de degradación del flujo luminoso es inferior al 1% durante 3000 horas de funcionamiento.
Características de los LED Cree
La empresa Cree (EE. UU.) Desarrolla y produce LED superbrillantes y potentes. Uno de los grupos de LED Cree está representado por la serie de dispositivos Xlamp, que se dividen en un solo chip y en varios chips. Una de las características de las fuentes de un solo chip es la distribución de la radiación a lo largo de los bordes del dispositivo. Esta innovación ha hecho posible producir luminarias con un gran ángulo de haz utilizando un número mínimo de cristales.
En la serie de fuentes LED XQ-E High Intensity, el ángulo de iluminación es de 100 a 145 grados. Con pequeñas dimensiones geométricas de 1,6x1,6 mm, la potencia de los LED superbrillantes es de 3 voltios y el flujo luminoso es de 330 lm. Este es uno de los desarrollos más recientes de la empresa Cree. Todos los LED, cuyo diseño se desarrolla sobre la base de un cristal, tienen una reproducción cromática de alta calidad dentro de la gama CRE 70-90.
Artículo relacionado:
Cómo hacer o arreglar tú mismo una guirnalda LED. Precios y características básicas de los modelos más populares.
Cree ha lanzado varias versiones de dispositivos LED multichip con los últimos tipos de energía de 6 a 72 voltios. Los LED multichip se dividen en tres grupos, que incluyen dispositivos de alto voltaje con potencia de hasta 4W y superior a 4W. En fuentes de hasta 4W, se recogen 6 cristales en paquetes MX y ML. El ángulo de dispersión es de 120 grados. Puede comprar LED Cree de este tipo con colores de brillo blanco cálido y frío.
¡Consejo útil! A pesar de la alta confiabilidad y calidad de la luz, puede comprar potentes LED MX y ML a un precio relativamente bajo.
El grupo de más de 4W incluye LED de varios cristales. Los más grandes del grupo son los dispositivos de 25W presentados por la serie MT-G. La novedad de la empresa son los LED del modelo XHP. Uno de los dispositivos LED grandes tiene una carcasa de 7x7 mm, su potencia es de 12W y la eficiencia luminosa es de 1710 lúmenes. Los LED de alto voltaje combinan un tamaño pequeño y una salida de luz alta.
Diagramas de conexión de LED
Existen ciertas reglas para conectar los LED. Teniendo en cuenta que la corriente que pasa a través del dispositivo se mueve solo en una dirección, para un funcionamiento prolongado y estable de los dispositivos LED, es importante tener en cuenta no solo un cierto voltaje, sino también el valor de corriente óptimo.
Diagrama de conexión del LED a una red de 220V
Dependiendo de la fuente de alimentación utilizada, existen dos tipos de esquemas para conectar LED a 220V. En uno de los casos, conductor con corriente limitada, en el segundo - especial Fuente de alimentaciónestabilización de voltaje. La primera opción tiene en cuenta el uso de una fuente especial con una cierta fuerza actual. No se requiere una resistencia en este circuito, y la cantidad de LED conectados está limitada por la potencia del controlador.
Se utilizan dos tipos de pictogramas para indicar los LED en el diagrama. Sobre cada esquema de ellos hay dos pequeñas flechas paralelas apuntando hacia arriba. Simbolizan el resplandor brillante del dispositivo LED.Antes de conectar el LED a 220V utilizando una fuente de alimentación, debe incluir una resistencia en el circuito. Si no se cumple esta condición, esto conducirá al hecho de que la vida útil del LED se reducirá significativamente o simplemente fallará.
Si usa una fuente de alimentación al conectarse, solo el voltaje será estable en el circuito. Dada la baja resistencia interna del dispositivo LED, encenderlo sin un limitador de corriente hará que el dispositivo se queme. Es por eso que se introduce una resistencia correspondiente en el circuito de conmutación de LED. Cabe señalar que las resistencias vienen en diferentes clasificaciones, por lo que deben calcularse correctamente.
¡Consejo útil! El aspecto negativo de los circuitos para encender el LED en una red de 220 voltios usando una resistencia es la disipación de alta potencia cuando se requiere conectar una carga con mayor consumo de corriente. En este caso, la resistencia se reemplaza con un condensador de enfriamiento.
Cómo calcular la resistencia de un LED
Al calcular la resistencia de un LED, se guían por la fórmula:
U = IхR,
donde U es el voltaje, I es la intensidad de la corriente, R es la resistencia (ley de Ohm). Digamos que necesita conectar un LED con los siguientes parámetros: 3V - voltaje y 0.02A - corriente. Para que cuando el LED esté conectado a 5 Voltios en la fuente de alimentación, no falle, debe quitar los 2V adicionales (5-3 = 2V). Para hacer esto, es necesario incluir una resistencia con cierta resistencia en el circuito, que se calcula utilizando la ley de Ohm:
R = U / I.
Por tanto, la relación de 2 V a 0,02 A es de 100 ohmios, es decir, esto es lo que se necesita una resistencia.
A menudo sucede que, dados los parámetros de los LED, la resistencia de la resistencia tiene un valor no estándar para el dispositivo. Dichos limitadores de corriente no se pueden encontrar en el punto de venta, por ejemplo, 128 o 112,8 ohmios. Entonces debe usar resistencias, cuya resistencia es el valor mayor más cercano que el calculado. En este caso, los LED no funcionarán a plena potencia, sino solo en un 90-97%, pero esto será invisible a la vista y tendrá un efecto positivo en el recurso del dispositivo.
Hay muchas opciones de calculadoras para calcular LED en Internet. Tienen en cuenta los parámetros principales: caída de voltaje, corriente nominal, voltaje de salida, número de dispositivos en el circuito. Al configurar los parámetros de los dispositivos LED y las fuentes de corriente en el campo del formulario, puede averiguar las características correspondientes de las resistencias. Los cálculos de resistencia en línea para LED también están disponibles para determinar la resistencia de los limitadores de corriente codificados por colores.
Diagramas LED en paralelo y en serie
Al ensamblar estructuras de varios dispositivos LED, se utilizan circuitos para cambiar los LED a una red de 220 voltios con una conexión en serie o en paralelo. En este caso, para una correcta conexión, se debe tener en cuenta que cuando los LED están conectados en serie, la tensión requerida es la suma de las caídas de tensión de cada dispositivo. Mientras que cuando los LED están conectados en paralelo, se suma la corriente.

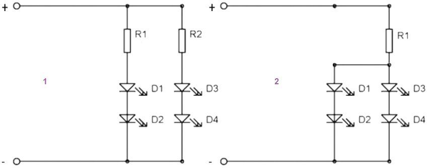
Diagramas de conexión en paralelo de LED. En la opción 1, se usa una resistencia separada para cada circuito de diodos, en la opción 2, una común para todos los circuitos
Si los circuitos utilizan dispositivos LED con diferentes parámetros, entonces para un funcionamiento estable es necesario calcular la resistencia para cada LED por separado. Cabe señalar que no hay dos LED exactamente iguales. Incluso los dispositivos del mismo modelo tienen ligeras diferencias en los parámetros. Esto lleva al hecho de que cuando conecta una gran cantidad de ellos en un circuito en serie o en paralelo con una sola resistencia, pueden degradarse rápidamente y fallar.
¡Nota! Cuando se usa una sola resistencia en un circuito en paralelo o en serie, solo se pueden conectar dispositivos LED con características idénticas.
La discrepancia en los parámetros cuando se conectan varios LED en paralelo, digamos 4-5 piezas, no afectará el funcionamiento de los dispositivos. Y si muchos LED están conectados a dicho circuito, será una mala decisión. Incluso si las fuentes de LED tienen una ligera variación en las características, esto conducirá al hecho de que algunos dispositivos emitirán luz brillante y se quemarán rápidamente, mientras que otros brillarán débilmente. Por lo tanto, cuando se conecte en paralelo, utilice siempre una resistencia separada para cada dispositivo.
En cuanto a la conexión en serie, hay un consumo económico, ya que todo el circuito consume una cantidad de corriente igual al consumo de un LED. En un circuito en paralelo, el consumo es la suma del consumo de todas las fuentes de LED incluidas en el circuito incluido en el circuito.
Cómo conectar LED a 12 voltios
En el diseño de algunos dispositivos, se proporcionan resistencias incluso en la etapa de fabricación, lo que permite conectar LED a 12 voltios o 5 voltios. Sin embargo, estos dispositivos no siempre están disponibles comercialmente. Por lo tanto, en el circuito para conectar LED a 12 voltios, se proporciona un limitador de corriente. El primer paso es conocer las características de los LED conectados.
Un parámetro como la caída de voltaje directo para dispositivos LED típicos es de aproximadamente 2V. La corriente nominal de estos LED es 0.02A. Si necesita conectar dicho LED a 12V, entonces los 10V "adicionales" (12 menos 2) deben apagarse con una resistencia limitadora. La ley de Ohm se puede utilizar para calcular la resistencia. Obtenemos que 10 / 0.02 = 500 (Ohm). Por lo tanto, se necesita una resistencia de 510 ohmios, que es la más cercana en la gama E24 de componentes electrónicos.
Para que dicho circuito funcione de manera estable, también es necesario calcular la potencia del limitador. Usando la fórmula, según la cual la potencia es igual al producto del voltaje y la corriente, calculamos su valor. Un voltaje de 10V se multiplica por una corriente de 0.02A y obtenemos 0.2W. Por lo tanto, se requiere una resistencia con una potencia nominal estándar de 0,25 W.
Si es necesario incluir dos dispositivos LED en el circuito, entonces debe tenerse en cuenta que el voltaje que cae sobre ellos ya será de 4V. En consecuencia, para la resistencia, queda apagar no 10 V, sino 8 V. Por lo tanto, el cálculo adicional de la resistencia y la potencia de la resistencia se realiza en función de este valor. La ubicación de la resistencia en el circuito se puede proporcionar en cualquier lugar: desde el lado del ánodo, cátodo, entre los LED.
Cómo comprobar un LED con un multímetro
Una forma de verificar el estado de funcionamiento de los LED es probar con un multímetro. Tal dispositivo puede diagnosticar LED de cualquier diseño. Antes de verificar el LED con un probador, el interruptor del dispositivo se establece en el modo de "marcación" y las sondas se aplican a los terminales. Cuando la sonda roja está cerrada al ánodo y la negra al cátodo, el cristal debe emitir luz. Si se invierte la polaridad, la pantalla debe mostrar la lectura "1".
¡Consejo útil! Antes de probar el funcionamiento del LED, se recomienda atenuar la iluminación principal, ya que durante la prueba la corriente es muy baja y el LED emitirá luz tan débilmente que es posible que no lo note con una iluminación normal.
Puede probar dispositivos LED sin utilizar sondas. Para ello, en los orificios ubicados en la esquina inferior del dispositivo, el ánodo se inserta en el orificio con el símbolo "E", y el cátodo - con el indicador "C". Si el LED está operativo, debería encenderse. Este método de prueba es adecuado para LED con pines sin soldadura suficientemente largos. La posición del interruptor es irrelevante para este método de prueba.
¿Cómo comprobar los LED con un multímetro sin desoldar? Para hacer esto, necesita soldar piezas de un clip de papel normal a las sondas del probador. Como aislamiento, es adecuada una junta de textolita, que se coloca entre los cables, después de lo cual se procesa con cinta aislante. La salida es una especie de adaptador para conectar sondas. Las grapas son elásticas y se fijan de forma segura en los conectores. De esta forma, puede conectar las sondas a los LED sin desoldarlos del circuito.
¿Qué se puede hacer con LED con sus propias manos?
Muchos radioaficionados practican el montaje de varias estructuras a partir de LED con sus propias manos. Los productos autoensamblados no son inferiores en calidad y, a veces, incluso superan a los de fabricación de producción. Pueden ser dispositivos de música en color, diseños de LED intermitentes, luces de carrera de bricolaje en LED y mucho más.
Conjunto estabilizador de corriente de bricolaje para LED
Para que el recurso LED no se agote antes de la fecha de vencimiento, es necesario que la corriente que fluye a través de él tenga un valor estable. Se sabe que los LED rojos, amarillos y verdes pueden soportar mayores cargas de corriente. Mientras que las fuentes de LED azul-verde y blanco, incluso con una ligera sobrecarga, se queman en 2 horas. Por lo tanto, para que el LED funcione correctamente, es necesario resolver el problema con su fuente de alimentación.
Si ensambla una cadena de LED conectados en serie o en paralelo, puede proporcionarles una radiación idéntica en el caso de que la corriente que los atraviese tenga la misma intensidad. Además, los pulsos de corriente inversa pueden afectar negativamente la vida útil de las fuentes LED. Para evitar que esto suceda, es necesario incluir un estabilizador de corriente para LED en el circuito.
Las características de calidad de las lámparas LED dependen del controlador utilizado: un dispositivo que convierte el voltaje en una corriente estabilizada con un valor específico. Muchos radioaficionados montan un circuito de fuente de alimentación para LED de 220V con sus propias manos basándose en el microcircuito LM317. Los elementos para un circuito electrónico de este tipo son económicos y un regulador de este tipo es fácil de diseñar.
Cuando se usa un estabilizador de corriente en el LM317 para LED, la corriente se regula dentro de 1A. Un rectificador basado en LM317L estabiliza la corriente hasta 0.1A. El dispositivo usa solo una resistencia en el circuito. Se calcula utilizando la calculadora de resistencia LED en línea. Los dispositivos disponibles son adecuados para la fuente de alimentación: fuentes de alimentación de una impresora, computadora portátil u otros dispositivos electrónicos de consumo. No es rentable ensamblar esquemas más complejos por su cuenta, ya que es más fácil comprarlos listos para usar.
DIY LED DRL
El uso de luces de circulación diurna (DRL) en los automóviles aumenta significativamente la visibilidad del automóvil a la luz del día por parte de otros usuarios de la carretera. Muchos automovilistas practican el autoensamblaje de DRL con LED. Una de las opciones es un dispositivo DRL de 5-7 LED con una potencia de 1W y 3W para cada unidad. Si utiliza fuentes de LED menos potentes, el flujo luminoso no cumplirá con los estándares para tales luces.
¡Consejo útil! Al hacer DRL con sus propias manos, tenga en cuenta los requisitos de GOST: el flujo luminoso es de 400-800 Kd, el ángulo de brillo en el plano horizontal es de 55 grados, en el plano vertical - 25 grados, el área es de 40 cm².
Para la base, puede usar una placa de perfil de aluminio con almohadillas para montar LED. Los LED se fijan a la placa con un adhesivo conductor de calor. Las ópticas se seleccionan de acuerdo con el tipo de fuentes LED. En este caso, son adecuadas las lentes con un ángulo de brillo de 35 grados. Las lentes se instalan en cada LED por separado. Los cables salen en cualquier dirección conveniente.
A continuación, se fabrica una carcasa para el DRL, que simultáneamente sirve como radiador. Para hacer esto, puede usar un perfil en forma de U. El módulo LED terminado se coloca dentro del perfil, se fija con tornillos. Todo el espacio libre se puede rellenar con sellador transparente a base de silicona, dejando solo las lentes en la superficie. Tal recubrimiento servirá como protección contra la humedad.
El DRL se conecta a la fuente de alimentación con el uso obligatorio de una resistencia, cuya resistencia está precalculada y verificada. Los métodos de conexión pueden variar según el modelo de automóvil. Los diagramas de conexión se pueden encontrar en Internet.
Cómo hacer que los LED parpadeen
Los LED parpadeantes disponibles en el mercado más populares son los dispositivos controlados por potencial. El parpadeo del cristal se produce debido a un cambio en la fuente de alimentación en los terminales del dispositivo. Por lo tanto, un dispositivo LED de dos colores rojo-verde emite luz dependiendo de la dirección de la corriente que lo atraviesa. El efecto de parpadeo de un LED RGB se logra conectando tres pines de control separados a un sistema de control específico.
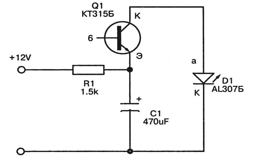
Pero puede hacer que un LED ordinario de un color parpadee, teniendo un mínimo de componentes electrónicos en su arsenal. Antes de hacer que un LED parpadee, debe elegir un circuito de trabajo que sea simple y confiable. Se puede utilizar un circuito LED parpadeante, que se alimentará con una fuente de 12V.
El circuito consta de un transistor de baja potencia Q1 (el silicio de alta frecuencia KTZ 315 o sus análogos son adecuados), una resistencia R1 820-1000 Ohm, un condensador C1 de 16 voltios con una capacidad de 470 μF y una fuente de LED. Cuando se enciende el circuito, el condensador se carga a 9-10 V, después de lo cual el transistor se abre por un momento y le da la energía acumulada al LED, que comienza a parpadear. Este esquema se puede implementar solo cuando se alimenta desde una fuente de 12V.
Se puede ensamblar un circuito más avanzado, que funciona por analogía con un multivibrador de transistores. El circuito incluye transistores KTZ 102 (2 uds.), Resistores R1 y R4 de 300 Ohm cada uno para limitar la corriente, resistencias R2 y R3 de 27000 Ohm para configurar la corriente de base de los transistores, condensadores polares de 16 voltios (2 uds. Con una capacidad de 10 μF) y dos fuentes LED. Este circuito está alimentado por una fuente de voltaje constante de 5V.
El circuito funciona según el principio del "par Darlington": los condensadores C1 y C2 se cargan y descargan alternativamente, lo que hace que se abra un transistor en particular. Cuando un transistor está dando energía a C1, se enciende un LED. Además, C2 se carga suavemente y la corriente de base VT1 disminuye, lo que provoca el cierre de VT1 y la apertura de VT2 y se enciende otro LED.
¡Consejo útil! Si usa un voltaje de suministro superior a 5 V, deberá usar resistencias con una clasificación diferente para evitar daños a los LED.
Montaje de bricolaje de música en color en LED
Para implementar esquemas de música en color bastante complejos en LED con sus propias manos, primero debe descubrir cómo funciona el esquema de música en color más simple. Consta de un transistor, una resistencia y un dispositivo LED. Dicho circuito se puede alimentar desde una fuente con una clasificación de 6 a 12V. El funcionamiento del circuito se debe a la amplificación en cascada con un emisor común (emisor).
La base VT1 recibe una señal con amplitud y frecuencia variables. En el caso de que las fluctuaciones de la señal superen un umbral predeterminado, el transistor se abre y el LED se enciende. La desventaja de este esquema es la dependencia del parpadeo del grado de la señal de sonido. Por lo tanto, el efecto de la música en color aparecerá solo en un cierto grado de volumen de sonido. Si el sonido aumenta. el LED estará encendido todo el tiempo y, al disminuir, parpadeará levemente.
Para lograr un efecto completo, use una combinación de colores de música en LED con una división del rango de sonido en tres partes. El circuito con un transductor de sonido de tres canales está alimentado por una fuente de 9V. Se puede encontrar una gran cantidad de esquemas de música en color en Internet en varios foros de radioaficionados. Estos pueden ser esquemas de música en color usando una tira de un solo color, tira de LED RGB, así como esquemas para encender y apagar los LED sin problemas. También en la red puede encontrar diagramas de luces de marcha en LED.
Diseño de indicador de voltaje LED de bricolaje
El circuito indicador de voltaje incluye una resistencia R1 (resistencia variable 10 kOhm), resistencias R1, R2 (1 kOhm), dos transistores VT1 KT315B, VT2 KT361B, tres LED: HL1, HL2 (rojo), HLЗ (verde). X1, X2: fuentes de alimentación de 6 voltios. En este circuito, se recomienda utilizar dispositivos LED con un voltaje de 1.5V.
El algoritmo de funcionamiento del indicador de voltaje LED casero es el siguiente: cuando se aplica voltaje, la fuente de LED central es verde. En caso de caída de tensión, se enciende el LED rojo de la izquierda. Al aumentar el voltaje, se enciende el LED rojo de la derecha. Con la resistencia en la posición media, todos los transistores estarán en la posición cerrada y el voltaje irá solo al LED verde central.
La apertura del transistor VT1 ocurre cuando el deslizador de la resistencia se mueve hacia arriba, aumentando así el voltaje. En este caso, se detiene el suministro de tensión a HL3 y se suministra a HL1. Cuando mueve el control deslizante hacia abajo (bajando el voltaje), el transistor VT1 se cierra y VT2 se abre, lo que encenderá el LED HL2. Con un ligero retraso, el LED HL1 se apagará, HL3 parpadeará una vez y HL2 se iluminará.
Un circuito de este tipo se puede montar utilizando componentes de radio de tecnología obsoleta. Algunas personas lo montan sobre un tablero de textolita, observando una escala 1: 1 con las dimensiones de las piezas para que todos los elementos quepan en el tablero.
El potencial ilimitado de la iluminación LED permite diseñar de forma independiente varios dispositivos de iluminación a partir de LED con excelentes características y un costo bastante bajo.